当前位置:
首页
>
营商环境专区
>
营商环境政策专栏
>
登记财产
索 引 号:
230200/2024-00037
主题分类:
标 题:
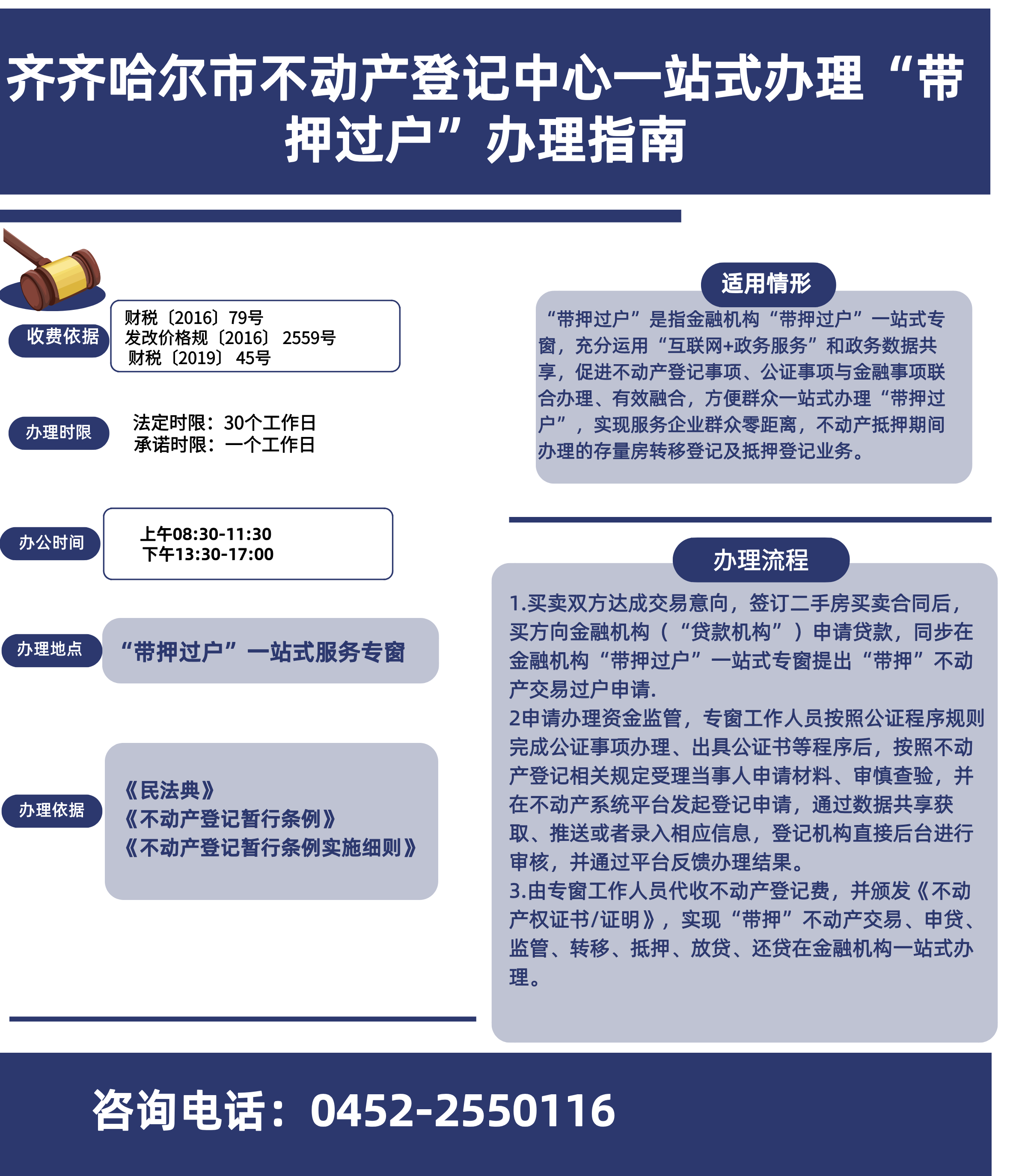
齐齐哈尔市不动产登记中心一站式办理“带押过户”办理指南
文 号:
[2024]号
发文日期:
2024年9月19
成文日期:
2024-09-19
关 键 词:
齐齐哈尔市不动产登记中心一站式办理“带押过户”办理指南
发布日期:
2024-11-29 12:29:55
来源:齐齐哈尔市不动产登记中心
浏览次数:
次
字体【
大
中
小
】
责任编辑:齐齐哈尔市不动产登记中心
信息来源:齐齐哈尔市不动产登记中心
分享:
打印本页
我要纠错
关闭窗口